商工会からのお知らせ
2026 / 01 / 29 18:50
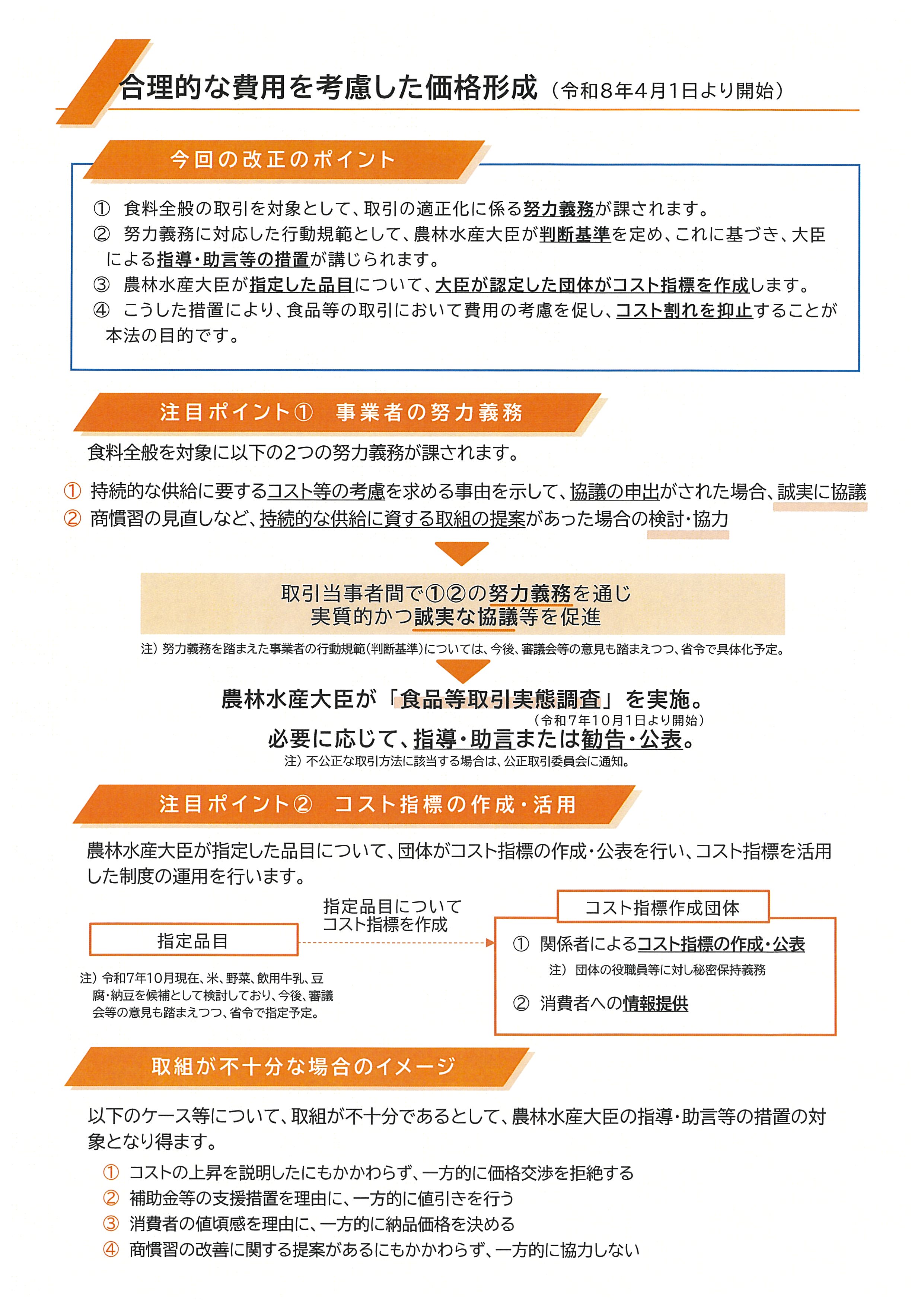
【農林水産省】食料の生産と消費者をつなぐ「食料システム」の持続性を確保「食料システム法」が令和8年4月1日全面施行予定!!
令和7年6月、「食品等の流通の合理化及び取引の適正化に関する法律及び卸売市場法の一部を改正する法律」が成立・公布されました。
これにより、食料システム法が、令和8年4月1日に全面施行(予定」)されることに伴い、食品等の取引の適正化に関する基本的な方針や、飲食料品等事業者の具体的な行動規範となる判断基準、指定飲食料品等の指定について定めた省令が公布される見込みです。
食料システム法に関する地方説明会の開催及び参加者の募集について
URL:食料システム法に関する地方説明会の開催及び参加者の募集について:農林水産省
食料システム法の概要(農林水産省HP):
URL:食料システム法:農林水産省
2026 / 01 / 29 14:37
2026 / 01 / 29 09:22
2026 / 01 / 28 15:02
【ご報告】経済産業省 中小企業庁「2025年度_はばたく中小企業・小規模事業者300社」に”有限会社名原様”が選定されました。
大月市商工会が推薦した有限会社名原(取締役 名原章朗氏)は、大月市商工会が選定した伴走支援先企業であり、事業再構築補助金やものづくり補助金、経営革新計画、事業継続力強化計画(ジギョケイ)の策定支援のほかに、昨今では、大月市と金融機関(山梨信用金庫大月支店)・大月市商工会と専門家が連携して申請した、総務省の「ローカル10000プロジェクト」の採択企業です。
2025年度「はばたく中小企業・小規模事業者300社」は、社会的承認、信用・知名度向上、人材確保を図り、中小・小規模事業者の活性化を目的に、2014年度から中小企業庁が実施する表彰制度です。
関係機関からの推薦を受け、書面審査を経て有識者による選定委員会にて分野ごとに選定され、2025年3月中旬ころに、経済産業省構造(東京都千代田区霞が関1丁目3番1号)において授賞式が行われます。

2026 / 01 / 28 14:00












