綾川町商工会『会員かわら版』
セミナーや展示会の案内、国や県、商工会連合会からのお知らせなど、会員の皆様にお知らせした方が良いと思われる情報は、ここ『会員かわら版』へ載せますので、是非、ご覧ください。
綾川町商工会(会員かわら版)
tel :
087-878-2190
お知らせ
2026.01.05 (Mon) 09:04
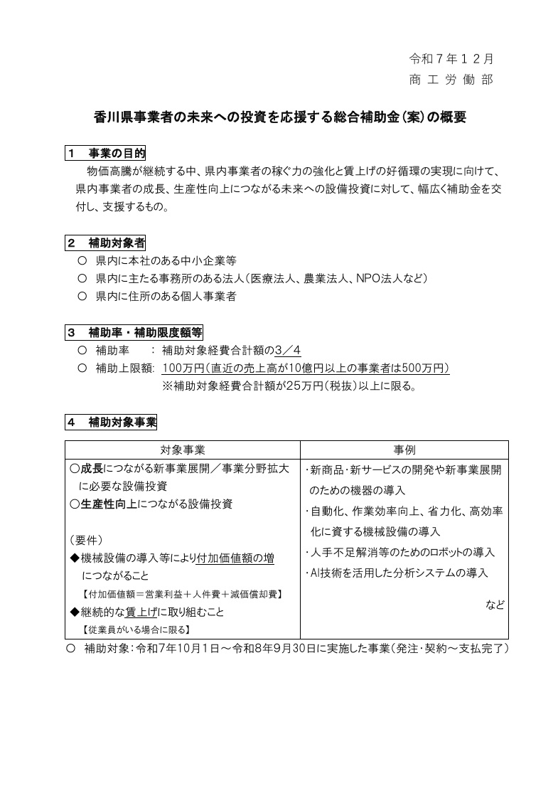
香川県事業者の未来への投資を応援する総合補助金(案)の概要について(香川県)
◆申請時期等 令和8年1月末頃公表予定
◆制度の詳細 令和8年2月中旬頃公表予定
<関連リンク>
香川県ホームページ
トップページ
お知らせ
2026-01(1)
2025-12(3)
2025-11(4)
2025-10(2)
2025-08(2)
2025-07(7)
2025-05(1)
2025-04(7)
2025-02(1)
2024-12(1)
2024-10(2)
2024-04(1)
2022-03(2)
2022-02(1)
2022-01(6)
2021-12(5)
2021-11(5)
2021-10(6)
2021-09(4)
2021-08(3)
2021-07(6)
2021-06(1)
2021-04(1)
2021-03(1)
2021-02(1)
2021-01(2)
2020-12(4)
2020-11(1)
2020-10(5)
2020-08(2)
2020-06(2)
2020-05(2)
2020-04(5)
2020-03(7)
2019-10(3)
2019-09(4)
2019-07(4)
2019-06(3)
2019-05(2)
2019-04(1)
2019-03(4)
2019-02(6)
2019-01(3)
基本情報
Today's Schedule
2026.01.20 Tuesday
トップページ
お知らせ
基本情報
誰でも簡単、無料でつくれるホームページ
今すぐはじめる